Главная Медицинская авиацияРоль скорой помощи в паллиативной экстубации

Роль скорой помощи в паллиативной экстубации

от admin-sanav

Авторы: Ребекка Дюпри, DO и Эмерсон Франке, доктор медицинских наук FAEMS FAAEM

Случай

Страшный сценарий: вы выполняете высококачественную СЛР в полевых условиях, успешно интубировали пациента и вдруг слышите: «Я нашел их форму DNR!» точно так же, как вы получили ROSC. Вам удается связаться с семьей и определить, что пациент зачислен в хоспис. Семья не хочет, чтобы пациента транспортировали в больницу. Так что же ты делаешь? 

Обзор литературы

Лишь немногие тематические исследования затрагивали тему терминальной экстубации, выполняемой службами скорой помощи во время первого контакта с пациентом. Большинство из них предполагает транспортировку домой с передачей помощи команде хосписа после тщательного детализации процессов экстубации и транспортировки. Чаще всего пациентов доставляют в отделение неотложной помощи (ED), где происходят обширные беседы между поставщиками неотложной помощи и семьей. Это может привести к экстубации в отделении неотложной помощи или госпитализации для комфортного ухода и терминальной экстубации. Однако действительно ли это в интересах неизлечимо больных пациентов хосписа, желающих остаться дома? Это накладывает дополнительную эмоциональную нагрузку на семьи, особенно если у пациента были формы с изложением его желаний, к которым, к сожалению, был получен доступ слишком поздно. Недавняя статья JAMA показала, что смерть в больнице привела к общему длительному состоянию горя и страдания для семей, а также к неоптимальному уходу за пациентами и семьями. Поставщики скорой помощи обладают навыками интубации пациентов, их можно научить экстубировать и оказывать паллиативную помощь.

Терминальная экстубация имеет тенденцию иметь негативный оттенок, особенно при общении с родственниками. Мы предлагаем перейти от «терминальной» к «паллиативной» экстубации, поскольку это действительно конечная цель. Целью хосписа в основном является обеспечение комфорта пациентов, а также предоставление ресурсов, которые в противном случае было бы трудно получить. Семьи слышат слово «терминация» и верят, что они станут причиной смерти своих близких или что пациент будет страдать во время процесса. Приоритетом руководителей скорой помощи является установление протокола, обеспечивающего удовлетворение потребностей как семьи, так и пациента. Врачи скорой медицинской помощи должны иметь доступ к морфию или другим обезболивающим средствам, лоразепаму или другим анксиолизисным препаратам, а также гликопирролату или атропину для контроля секреции.

Поставщики услуг на догоспитальном этапе должны сосредоточиться на потребностях пациента, но также учитывать потребности членов семьи. Они должны объяснить процесс и то, чего ожидать, тем более, что многие экстубированные пациенты не умирают немедленно. Из-за возможного длительного процесса с командой хосписа следует связаться как можно раньше, и команда хосписа должна составить план того, какие лекарства вводить и как часто, если существующего протокола не существует. У них также должен быть план последующих действий на случай, если процесс затянется, включая обсуждение с руководителями и отправку. Поскольку бригада скорой помощи может быть не в состоянии оставаться с пациентом в течение длительного времени, необходимо уведомить другого поставщика медицинских услуг о продолжении приема лекарств

Читать далее:
Исследование мира в одиночку: советы и направления для индивидуальных путешественников

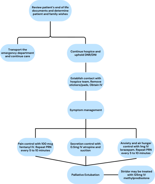
Ниже приведен пример блок-схемы процесса, предложенной авторами.

Одним из самых больших препятствий на этом пути является переосмысление образа мышления команды скорой помощи, поскольку прекращение ухода находится в прямой противоположности их обучению. Даже в отделении неотложной помощи нас в течение многих лет подробно учат тому, как спасать жизни, но мы получаем очень мало уроков о том, как позволить им закончиться, что объясняет слишком редкие дискуссии об уходе за жизнью, которые обычно происходят. Это создает эмоциональную суматоху для врачей, особенно на догоспитальном этапе, где ресурсы ограничены.

Роль скорой медицинской помощи в паллиативной помощи в последнее время приобрела все большую популярность, особенно среди постоянно стареющего населения. Согласно отчетам Medicare за 2020 год, около 1,72 миллиона человек в Соединенных Штатах получили помощь через хосписные услуги. Это на 6,8% больше, чем в предыдущем году. Хотя отчасти это связано с влиянием пандемии на смертность в Соединенных Штатах, ежегодные темпы роста числа пациентов, поступающих в хосписную помощь, неуклонно увеличиваются ежегодно, начиная с 2015 года. Устойчивый рост увеличивает вероятность того, что поставщики догоспитальных услуг взаимодействуют с этой особой группой населения, и подчеркивает необходимость политики, связанной с хосписной помощью.

Ссылки

  1. Элмер Дж., Микати Н., Арнольд Р.М., Уоллес DJ, Каллауэй CW. Уход при смерти и в конце жизни в отделениях неотложной помощи США. Открытие JAMA Netw. 2022;5(11):e2240399. doi:10.1001/jamanetworkopen.2022.40399
  2. Михас, Ф. (5 июня 2023 г.). Число обслуженных пациентов хосписов в США в 2009–2020 гг. . Статистика. https://www.statista.com/statistics/339851/number-of-hospice-people-in-the-us-per-year

Вам также может понравиться